中银保险、阳光财险、 阳光农险、三星财险等8家公司20年实力大比拼,中银、阳光财险领先
2005年成立的阳光财险、阳光农业、中银保险、渤海财险、都邦财险、日本财险(中国)、三星财险、亚太财险八家财产险公司,哪家综合实力更强?
燕梳研究院根据八家公司的规模、盈利、稳健性、治理、投资、合规六大维度全面对比发现:
综合实力最强:中银保险
综合第二、规模头部:阳光财险
其他公司依次是:
阳光农业:农险专业龙头,资本充足、盈利稳定
三星财险:数字化强、增速快,但盈利与投资略逊
日本财险(中国):风控与盈利极强,但规模太小
渤海财险:区域尚可,资本与结构偏弱
都邦财险:国资背景,但盈利、投资一般
亚太财险:股东问题、亏损、规模下滑,发展最差
看综合实力、稳健性、盈利、可持续性:中银保险 > 阳光财险 > 阳光农业
看体量与行业地位:阳光财险 ≈ 中银保险(阳光略大一点)


本报告以2005年成立的渤海财险、都邦财险、日本财险(中国)、三星财险、亚太财险、阳光财险、阳光农业、中银保险八家财产险公司为研究对象,依托财产险行业课题研究指标体系,以同一时期成立的保险公司为基点,从经营稳健性、业务发展质量、投资与资产负债管理、服务合规与社会价值、股东与高管治理五大核心维度进行分析,通过20年发展历程,展现分化特征、发展趋势,为行业高质量发展提供实践参考,也为企业发展提供镜鉴与思路。本报告由专业保险研究机构金融界燕梳研究院编制。
一、研究对象与数据口径
(一)研究对象概况
本次研究选取的八家财产险公司均成立于2005年,注册资本、股权性质与核心定位呈现显著差异化特征,形成了层次分明、赛道多元的发展格局,具体概况如下表所示:

1.注册资本:规模梯度差异显著,与定位布局高度匹配。
八家公司注册资本在6亿元至64.57亿元间分布,呈现头部高资本、外资/合资低资本、区域/专业型中等资本的梯度特征,资本规模与公司定位、业务布局形成强匹配性。
头部财险资本优势突出
阳光财险以64.57亿元注册资本居首,充足资本为全国化业务拓展、集团协同布局提供支撑;中银保险(45.35 亿元)、亚太财险(40.01亿元)紧随其后,高资本规模适配全国性财险及银行系龙头的规模化经营与风险抵御需求。
国有控股/区域型企业资本适中
都邦财险(29.44亿元)、阳光农业(20亿元)、渤海财险(19.73亿元)注册资本处于20亿元左右中等水平,分别匹配国有控股全国性布局、农险专业化区域经营、天津本土市场深耕的定位需求。
外资/中外合资企业资本规模偏低
日本财险(中国)(6亿元)、三星财险(8.76亿元)注册资本最低,与其聚焦特色化、精细化经营,不追求全国性规模化布局的定位相适配,无需高额资本支撑广泛业务网络。
2.股权性质:多元结构并存,契合行业发展趋势。
八家公司股权性质涵盖内资、国有控股、外资全资、中外合资、相互制、银行系六大类型,结构多元且特征鲜明,既体现2005年保险业对外开放、国企改革的行业背景,也催生了专业化、特色化经营主体,各类股权性质各有发展优势。
内资主体为核心阵营
渤海财险、亚太财险、阳光财险均为内资企业,其中阳光财险依托阳光保险集团资源形成协同优势;亚太财险因股权质押冻结面临发展制约;渤海财险凭借纯内资背景扎根本土形成区域优势。
国有资本与金融系资本赋能显著
都邦财险国资占比超60%,在东北区域形成扎实业务基础;中银保险为中国银行100%控股,依托银行渠道、风控体系及集团资源成为银行系财险龙头。
外资与合资主体注入行业新活力
日本财险(中国)引入日系财险先进风控与服务模式;三星财险实现国际保险经验与国内数字化资源融合,成为行业数字化转型探索者。
相互制成为专业农险创新模式
阳光农业作为唯一非公司制主体,相互制 “取之于农、用之于农” 的特性与农业保险公益、区域属性高度契合,成为农险专业化经营独特模式。
3.核心定位:差异化布局清晰,覆盖多元赛道
八家公司基于资本规模、股权背景形成无重叠的差异化核心定位,覆盖全国性、区域性、专业化、特色化等多个财险赛道,填补不同领域市场空白,推动行业多元化发展。
全国性财险赛道竞争多元
阳光财险凭借集团协同跻身头部阵营,都邦财险依托国有控股背景从东北向全国拓展,亚太财险受股东流动性压力制约全国化发展。
区域性与专业化赛道精准深耕
渤海财险聚焦天津本土形成区域竞争优势;阳光农险深耕 “三农”,成为国内农险专业化经营标杆。
特色化标杆赛道创新发展
日本财险(中国)主打风控与服务特色,成为日系财险标杆;三星财险聚焦数字化转型,打造行业数字化标杆;中银保险依托银行系优势,在关税保证保险等细分领域实现创新突破。
整体而言,八家公司通过资本规模、股权性质与核心定位的精准匹配,形成各具特色的发展路径,为财险行业多元化、专业化、特色化发展奠定了基础,其在各赛道的探索也推动了行业整体服务能力与发展水平的提升。
(二)数据口径1.核心数据来源
各公司年度偿付能力报告、信息披露报告、官方公告及权威媒体报道。
2.核心指标口径
严格遵循《保险公司偿付能力管理规定》,对所有对比指标进行统一口径处理,确保数据可比性与分析客观性。
二、核心维度对比分析
(一)经营稳健性维度:核心聚焦偿付能力与风险抵御
经营稳健性是财产险公司可持续发展的基础,本维度从偿付能力与监管评级、核心财务与准备金指标两大方面展开分析,核心衡量保险公司资本充足状况、风险管控能力与财务基本面健康度。
1.偿付能力与监管评级。
八家公司核心偿付能力充足率、综合偿付能力充足率及风险综合评级均符合监管定量要求(核心偿付能力充足率≥50%、综合偿付能力充足率≥100%),但在资本充足程度、风险管控水平上呈现显著分层,评级结果与资本充足率高度匹配,具体指标如下表所示:

核心偿付能力充足率:梯度差异悬殊,资本质量分层明显。
该指标衡量高质量资本充足状况,八家公司数值在 98.61% 至 554.08% 之间,呈头部超充足、外资 / 合资优质、国有 / 区域型适中、个别企业贴近监管关注线的分布特征。三星财险(554.08%)、阳光农业(414.7%)、中银保险(397.84%)为超充足梯队,高质量核心资本储备极度充裕;日本财险(中国)(232.98%)、阳光财险(172.15%)、都邦财险(160.8%)为优质梯队,资本质量与经营定位高度匹配;渤海财险(98.61%)、亚太财险(122.19%)为关注梯队,渤海财险、亚太财险核心资本补充压力较大。

综合偿付能力充足率:整体均达标,充足程度与资本结构高度相关。
该指标衡量资本总体充足状况,八家公司均高于 100% 监管底线,数值走势与核心偿付能力充足率基本一致,2016-2025 年十年趋势呈现头部企业持续高位、部分企业稳中有升、个别企业贴近底线的特征。三星财险(560.97%)、中银保险(418.5%)、阳光农业(440.4%)为极度充足梯队,十年间始终处于高位,资本总体实力雄厚;日本财险(中国)(255.14%)、阳光财险(237.12%)为稳健充足梯队,综合资本充足率支撑规模化与特色化经营;都邦财险(160.8%)、渤海财险(161.79%)、亚太财险(122.19%)为基础达标梯队,亚太财险十年间贴近监管底线,资本缓冲空间极小,渤海财险虽评级改善但资本缓冲仍不足。

风险综合评级:结果分层清晰,与资本、风控能力高度匹配。
监管层面将风险综合评级分为 A、B、C、D 四类,本次研究细化为 AAA、AA、BB、BBB、B、C 六类,评级结果与资本充足率强相关,同时反映各公司风控体系、经营管理、资本结构的差异。中银保险获评AAA类,阳光财险、阳光农业获评AA类,为行业标杆,实现资本充足与风控优质双重优势;三星财险(BB 类)、日本财险(中国)(BBB 类)评级中高位,特色化经营下风控能力突出;渤海财险、都邦财险获评B类,基础合规但风控水平待提升;亚太财险为唯一C类企业,受股东问题影响,综合风险处于监管关注范围。
核心财务与准备金指标
八家公司净资产规模呈现极端分化特征,与企业资本实力、经营模式、股权背景及发展状况高度挂钩,资产负债率、未决赔款准备金充足率暂未披露,具体指标及核心结论如下表所示:

净资产规模:梯度差异悬殊,头部与尾部差距超20倍
八家公司净资产从 7.96 亿元到 187.83 亿元不等,呈现单极头部领先、中梯队稳步跟进、尾部规模偏小的分层格局。阳光财险(171.65亿元)为超头部梯队,资本实力断层式领先,支撑全国化业务扩张;中银保险(55.33 亿元)、阳光农业(43.91 亿元)、三星财险(29.76 亿元)为中高梯队,依托银行系、相互制、中外合资背景实现充足资本积累;亚太财险(14.29 亿元)为中低梯队,连续亏损导致净资产积累受限;都邦财险(9.79 亿元)、渤海财险(8.37 亿元)、日本财险(中国)(7.96 亿元)为尾部梯队,其中日本财险(中国)系经营定位所致,渤海财险、都邦财险则面临资本补充与内源性资本不足问题。

净资产与资本管理、准备金计提的关联:规模决定支撑能力,背景影响管理水平
净资产充足的企业(超头部、中高梯队)资本管理稳健、准备金计提规范充分,形成 “资本充足 - 管理规范 - 经营稳健” 的良性循环;净资产受限企业(中低、尾部梯队除日本财险(中国))资本积累遇阻,亚太财险净资产被持续侵蚀,渤海财险、都邦财险资本补充压力大,准备金管理存疑或待提升;日本财险(中国)作为特色化经营企业,净资产规模适配定位,依托成熟风控实现准备金计提规范,风控成为弥补净资产短板的核心优势。
净资产状况的核心启示
财险行业净资产积累需规模与质量并重,股权背景、经营模式、市场定位共同决定净资产积累能力与财务支撑效率。银行系、集团化内资、相互制企业凭借股权或组织优势实现净资产规模与质量双优;经营效益是净资产积累的核心内生动力,连续亏损将直接侵蚀财务基础;中小规模企业需通过外部资本补充与内部经营优化,实现净资产稳步增长,并匹配自身定位实现资本规模与经营模式的精准适配。
综上,八家公司偿付能力指标整体达标但内部分层显著,股权性质与资本结构是影响资本充足率和风控能力的核心因素:银行系、相互制企业资本与评级双优,外资/合资企业保持优质资本与评级水平,全国性头部内资企业实现资本充足与风控稳健,区域型或存在股东问题的内资企业资本充足率偏低、风控与评级滞后。偿付能力的稳定性与企业资本补充能力、风控体系完善程度高度相关,为财险行业资本管理与风险管控明确了发展方向。
(二)业务发展质量维度:核心聚焦规模、结构与承保效益
业务发展质量是财产险公司核心竞争力的直接体现,本维度从业务规模与结构、承保效益关键指标两大方面,分析公司业务体量、增长动力、结构布局与盈利能力,揭示行业业务发展的核心趋势。
业务规模与结构
八家公司在原保费收入、同比增速、车险与非车险结构上呈现规模两极分化、增速涨跌迥异、结构泾渭分明的特征,业务表现与股权背景、市场定位、经营策略高度绑定,具体指标如下表所示:

原保费收入:规模断层式分化,定位决定业务体量
八家公司保费规模从4.65亿元到479.95亿元不等,形成银行系+头部内资双龙头、区域/专业型中等规模、外资特色型尾部规模的格局,保费体量与市场定位高度匹配,渠道优势与集团协同是规模领先的核心驱动力。中银保险(64.74亿元)、阳光财险(479.95亿元)为第一梯队,依托银行渠道与集团协同稳居行业头部;亚太财险(52.72 亿元)、渤海财险(45.30 亿元)、阳光农业(51.72亿元)、都邦财险(40.48亿元)为第二梯队,中等规模适配区域化、专业化经营布局;三星财险(28.06亿元)、日本财险(中国)(4.65亿元)为第三梯队,特色化、精细化经营策略下主动控制业务体量。

同比增速:涨跌分化明显,数字化与专业布局成增长动力
八家公司增速呈正增长与负增长对半分格局,增速表现与经营状况、业务策略直接相关,数字化转型、专业领域深耕成为高增长核心动力,经营问题则导致业务深度下滑。三星财险(31.66%)为高增速正增长梯队,数字化驱动成为核心增长引擎;渤海财险(6.1%)、都邦财险(4.46%)、中银保险(4.22%)、阳光农业(5.79%)为稳健微增长梯队,依托区域、股东、渠道或政策优势实现稳步发展;阳光财险(-0.51%)、亚太财险(-4.51%)、日本财险(中国)(-15.04%)为负增长梯队,其中阳光财险系主动结构调整,亚太财险受经营问题拖累规模近乎腰斩,日本财险(中国)为行业正常波动。
业务结构:车险与非车险泾渭分明,形成两大阵营
八家公司形成“车险主导型” 与 “非车险主导型”两大鲜明阵营,非车险占比高低成为体现业务多元化、抗风险能力的重要指标,结构配比是企业基于自身资源的主动战略选择。亚太财险(75.59%)、都邦财险(73.68%)、渤海财险(72.58%)为车险主导型,业务结构单一,受车险行业改革影响大,抗波动能力弱;其余五家为非车险主导型,日本财险(中国)(99.64%)极致聚焦非车险,阳光农业(88.97%)深耕农险专业领域,三星财险(83.86%)打造车主生态场景化,中银保险(71.83%)依托银行渠道发展多元非车险,阳光财险(46.07%)通过主动调整实现结构显著优化。
核心结构特征:定位与能力决定发展质量
规模与结构双优企业(中银保险、阳光财险、三星财险、阳光农业、日本财险(中国))依托渠道 / 集团优势或差异化特色,实现稳健发展或高增长;规模中等但结构待优化企业(渤海财险、都邦财险)依赖传统车险,增长动力不足,亟需结构提质增效;规模与增速双承压企业(亚太财险)受经营问题传导,业务规模停滞、结构难以优化,成为发展质量最差的企业。
承保效益关键指标
承保效益是财产险公司主业盈利能力的核心体现,本维度通过综合成本率、赔付率、费用率三大指标分析,八家公司呈现盈利与亏损阵营明确、赔付率高低分化、费用率差距显著的特征,指标表现与业务结构、风控能力、渠道模式深度绑定,具体指标如下表所示:

综合成本率:100% 为盈亏分界线,阵营泾渭分明
综合成本率是承保盈利核心判断指标,低于 100% 为盈利,高于 100% 为亏损。日本财险(中国)(81%)、中银保险(97.67%)、三星财险(99.83%)、阳光农险(92.17%)为承保盈利阵营,各有核心控本优势,日本财险(中国)依托日系风控实现极致成本控制,中银保险通过银行渠道降本增效,阳光农险精细化控费,三星财险接近盈亏平衡;渤海财险(100.33%)、亚太财险(100.07%)、都邦财险(101.82%)、阳光财险(102.1%)为承保亏损阵营,均为微亏状态,亚太财险连续四年亏损,阳光财险成本率最高,盈利性待改善。

赔付率:受业务类型影响显著,专业领域偏高、特色布局偏低
赔付率反映赔款支出占保费收入比例,高低由业务结构、风控能力、标的风险特征决定,八家公司数值在 41% 至 80.95% 之间分层显著。阳光农业(80.95%)、三星财险(80.05%)为高赔付率梯队,农险自然风险、车主生态场景化业务高出险概率推高赔付;渤海财险(69.4%)、阳光财险(71.15%)、中银保险(66.75%)、亚太财险(63.27%)、都邦财险(63.33%)为中赔付率梯队,车险、综合财险标的风险均衡,赔付率处于行业常规水平;日本财险(中国)(41%)为低赔付率梯队,依托非车险低风险标的与日系精细化风控,实现极致赔付管控。
费用率:与渠道、数字化水平高度相关,控费成盈利关键
费用率反映销售、管理等费用支出占比,高低与渠道模式、数字化运营、市场策略直接相关,八家公司数值在11.22%至38.48%之间差距超3倍,费用率管控效果是决定承保盈利的关键变量。阳光农业(11.22%)、三星财险(19.78%)为超低费用率梯队,依托农险政策支持、相互制模式与数字化运营实现极致控费;渤海财险(30.94%)、中银保险(30.92%)、阳光财险(30.95%)为中等费用率梯队,渠道协同与精细化管理让费用率适配盈利需求;亚太财险(36.79%)、都邦财险(38.48%)、日本财险(中国)(40%)为高费用率梯队,线下渠道拓展与运营管理粗放推高费用,成为承保亏损核心原因。
三大指标联动:赔付率定基础,费用率定盈亏
八家公司指标表现呈现清晰的联动逻辑:赔付率受业务类型制约优化空间有限,费用率依托渠道、数字化具备较大管控空间,成为承保盈利的核心决定因素。外资企业(日本财险(中国))通过风控实现双率双控;银行系 / 头部内资企业(中银保险、阳光财险)以费用率管控实现盈利;数字化 / 专业型企业(三星财险、阳光农业)通过超低费用率对冲高赔付率;车险主导型企业(渤海财险、亚太财险、都邦财险)因高费用率陷入亏损,成为行业共性问题。
综上,八家公司的业务发展质量数据充分反映财产险行业发展趋势:车险增长天花板显现,非车险成为差异化竞争、高质量增长的核心赛道;数字化转型、渠道协同、专业领域深耕是业务增长核心动力;承保盈利的关键在于费用率管控,数字化转型与精细化管理成为降本增效的核心抓手,车险主导型企业亟需通过结构优化与控费改善盈利性。
(三)投资与资产负债管理维度:核心聚焦收益与匹配性
投资能力是财产险公司盈利补充与可持续发展的重要支撑,资产负债管理则决定资本运用效率与风险匹配度。本维度通过综合投资收益率、投资收益率结合资产配置特征,分析八家公司投资能力、收益稳定性与风险匹配度,具体指标如下表所示:

综合投资收益率:梯度差异明显,资产配置与资源优势决定收益高度
综合投资收益率衡量投资组合整体盈利水平,八家公司数值在1.78%至7.17%之间,呈头部企业领先、银行系与区域型居中、外资 / 国资 / 问题企业尾部低迷的格局,固收为主是行业共性配置基调,权益资产适度配置成为收益提升关键。阳光财险(7.17%)为高收益梯队,依托 “固收为主、权益适度” 配置与集团投资资源实现收益领跑;中银保险(4.3%)、三星财险(3.34%)、渤海财险(3.08%)为中收益梯队,分别依托银行资源、数字化配置、纯固收配置实现稳健收益;阳光农业(2.16%)、都邦财险(1.95%)、日本财险(中国)(1.78%)、亚太财险(1.78%)为低收益梯队,阳光农业因匹配农险久期主动保守,都邦财险策略保守且缺乏优质资产,日本财险(中国)受外资投资限制,亚太财险受经营问题拖累策略保守。
投资收益率:分化程度极端,反映实际盈利效率
投资收益率衡量扣除费用后的实际投资收益,体现投资组合真实盈利效率,八家公司数值在 1.63% 至 5.63% 之间差距超3倍,银行系、外资、相互制企业费用管控优、收益质量高,国资与经营问题企业则陷入投资收益低迷。中银保险(5.63%)、阳光财险(5.28%)为高收益梯队,依托银行资源降本增效与集团精细化管控实现实际收益领跑;日本财险(中国)(2.23%)、阳光农业(2.16%)、渤海财险(2.84%)、三星财险(4.02%)、亚太财险(1.86%)、都邦财险(1.63%)为中低收益梯队,费用管控与收益质量随经营能力递减。
双指标联动:部分公司背离行业常规规律
行业常规为综合投资收益率高于投资收益率,而日本财险(中国)、三星财险、中银保险三家公司均呈现投资收益率高于综合投资收益率的反向特征,源于投资费用抵扣方式、未实现损益核算、资产配置的特殊逻辑,差值大小反映投资运营与配置逻辑,但这三家差值较小,账面收益一般但实际兑现能力尚可。
投资能力与企业类型的绑定关系:配置定基调,类型定能力,资源定高度
不同股权性质、经营定位的企业形成差异化投资收益模式:银行系企业(中银保险)实现 “固收优质 + 费用管控极致” 双优模式,为行业投资标杆;全国性头部内资企业(阳光财险)通过 “均衡配置 + 精细化运营” 实现总收益与净收益双优;外资 / 相互制企业(日本财险(中国)、阳光农业)重实际收益,总收益偏低但净收益优异;区域型内资企业(渤海财险)坚守纯固收,收益稳定、风险可控;数字化合资企业(三星财险)数字化配置带来弹性但收益波动大;国有控股 / 经营问题企业(都邦财险、亚太财险)配置单一、费用管控低效,收益陷入低迷。
综上,八家公司的投资数据折射出财产险行业投资运营核心趋势:在固收为主的配置基调下,权益资产适度配置是增厚收益的关键;投资收益的价值最终体现在净收益层面,费用管控能力与已实现收益质量是实际盈利的核心因素;股东资源与集团赋能的重要性凸显,优质资源能在资产配置、费用管控多维度形成优势。投资收益低迷的企业亟需优化资产配置结构、提升费用管控效率、借助股东资源获取优质标的。
(四)服务合规与社会价值维度:核心聚焦合规与贡献
服务合规是财产险公司经营的底线要求,社会价值是企业履行社会责任、融入行业发展与实体经济的重要体现。本维度从合规与服务指标、社会价值贡献两大方面展开分析,虽部分量化指标未披露,但基于企业定位与经营特征可明确其核心表现,具体如下:
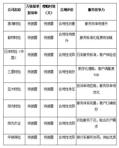
合规与服务指标
八家公司合规评价与服务竞争力与其股权背景、经营定位、风控能力高度相关,风控成熟、治理规范的企业合规性优异,服务特色鲜明;存在经营问题或处于转型期的企业合规性待提升,服务效率需优化,具体表现如下表所示:

社会价值贡献
八家公司基于自身定位与赛道布局,在服务实体经济、保障民生、助力行业发展等方面形成差异化社会价值贡献,头部企业与专业型企业贡献突出,存在经营问题的企业贡献有限,具体特征如下表所示:

整体而言,合规性优异的企业多具备成熟的风控体系、规范的治理模式,服务能力贴合自身客户群体需求;社会价值贡献则与企业业务规模、赛道布局高度相关,聚焦实体经济、民生保障的企业,其社会价值贡献更具针对性与实效性。
(五)股东与高管治理维度:核心聚焦治理规范与激励
公司治理是财产险公司稳健发展的根本保障,股东治理决定企业发展的资源基础与风险底线,高管治理则影响企业经营策略的落地与发展效率。本维度从股东治理、高管管理与薪酬两大方面,分析八家公司治理规范程度、激励有效性与治理模式适配性。
股东治理
八家公司股东治理呈现股权性质多元、集中度两极分化、股东支持力度差异显著、风险水平泾渭分明的特征,股东治理四大核心维度(资质与稳定性、集中度、支持力度、风险)与企业股权性质、经营定位深度绑定,契合行业 “强化股权穿透式监管、优化股东资质” 的监管导向,具体指标如下表所示:



股东资质与稳定性:国资为基底,仅亚太财险出现资质危机
八家公司股东资质以国有资本为核心基底,叠加外资、金融系、产业系等多元类型,整体优良且稳定。渤海财险、都邦财险国资主导,资质优良;中银保险、日本财险(中国)、阳光财险为专业系 / 外资型,股东资质顶尖、治理规范;三星财险、阳光农业为多元协同型,股东类型互补、结构稳定;仅亚太财险因股权质押冻结陷入股东资质与稳定性双重危机,成为经营发展核心掣肘。
股权集中度:两极分化,与股权性质强绑定
八家公司股权集中度脱离行业 “相对集中” 常态,呈现高度集中与分散两极分化,仅渤海财险为中等集中度。中银保险、日本财险(中国)、阳光财险为高度集中型,单一主体全资 / 绝对控股,决策效率高、股东赋能直接;都邦财险、三星财险、阳光农业为分散型,多股东制衡或会员制共治,治理多元、适配特色化经营;渤海财险为中等集中度,国资主导 + 外资参股,制衡与协同平衡,适配区域型经营;亚太财险为形式集中但失效型,控股股东股权冻结导致治理效能丧失。
股东支持力度:梯度显著,与股东资质正相关
股东支持力度围绕资本补充、资源协同、风控 / 技术赋能三大维度,呈现“全面赋能 - 协同赋能 - 资本补充 - 支持乏力”梯度分布,与股东资质、股权集中度正相关。中银保险、阳光财险、日本财险(中国)为全面赋能型,资本 + 资源 + 风控全维度支持;三星财险、阳光农业为协同赋能型,资源 / 产业协同为主、资本支持为辅;渤海财险、都邦财险为资本补充型,以增资为主、资源协同有限;亚太财险为唯一支持乏力型,股东危机导致无任何资本与资源支持,拖累企业经营。
股东层面风险:无风险/低风险为主,仅亚太财险高风险
八家公司股东层面风险整体处于低水平,无风险、低风险为主体,仅亚太财险陷入高风险。中银保险、日本财险(中国)、阳光财险为无风险型,股东治理规范、无经营与股权问题;渤海财险、都邦财险、三星财险、阳光农业为低风险型,仅存在资本补充等阶段性问题,无实质性经营风险;亚太财险为高风险型,股权冻结、流动性危机、司法纠纷叠加,风险直接传导至企业经营环节。
股东治理的核心启示
财险行业股东治理呈现四大核心逻辑:股权性质定基底,集中度定效率,支持力度定发展,风险定底线。优质股东与规范治理是企业发展核心基石;股权结构需与经营定位精准适配,才能最大化发挥治理效能;股权穿透式监管下,股东风险已成为行业监管核心关注对象,是企业经营风险的重要源头。
高管管理与薪酬
八家公司高管治理呈现稳定性两极分化、专业背景贴合定位、薪酬区间分层显著、业绩匹配度与治理水平强绑定的特征,高管治理表现与股东治理、经营状况高度相关,股东治理规范的企业高管治理优异,股东存在风险的企业高管治理承压,具体指标如下表所示:

高管团队稳定性:稳定为主流,与企业经营 / 股东风险高度相关
八家公司高管团队以长期稳定为主,仅渤海财险阶段性调整、亚太财险频繁调整。都邦财险、日本财险(中国)等六家企业为长期稳定型,依托成熟治理体系、稳定股东赋能形成长效经营格局;渤海财险为阶段性调整型,总经理落定后治理进入改善新阶段,无长期稳定性风险;亚太财险为频繁调整型,股东风险传导至治理端,形成 “股东风险 - 治理失效 - 高管调整 - 经营承压” 的恶性循环。
阳光财险

阳光农险

中银保险

亚太财险

渤海财险

都邦保险

日本财险(中国)

三星财险

专业背景:贴合经营定位,多元复合背景成特色化企业优势
八家公司高管团队均具备财产险及相关领域专业背景,体现行业专业门槛要求,且细分方向与企业定位高度适配。渤海财险、都邦财险、亚太财险为纯产险经验型,适配传统车险主导的经营定位;日本财险(中国)、三星财险等五家企业为 “产险 + 特色领域” 复合背景型,融合日系财险、互联网、集团协同、农险、银行系等专业能力,成为差异化竞争的核心优势。
薪酬体系:区间分层显著,与企业规模 / 治理模式高度绑定
八家公司高管薪酬在区间分布、最高薪酬上呈现显著分层,薪酬规模与业务体量、股权性质、治理先进度直接相关,外资/合资企业薪酬层级更优,头部集团控股企业最高薪酬领跑。阳光财险最高薪酬 500-1000 万元为行业领跑;薪酬区间多呈现 “高薪酬少人数、低薪酬多人数”的行业共性,激励精准性而非人员规模成为薪酬体系核心;亚太财险高管人数最多但薪酬激励低效,中银保险高管人数少但激励精准性高。



图源:阳光财险2025年第四季度偿付能力报告

图源:阳光农险2025年第四季度偿付能力报告

图源:中银保险2025年第四季度偿付能力报告

图源:亚太财险2025年第四季度偿付能力报告

图源:渤海财险2025年第四季度偿付能力报告

图源:都邦保险2025年第四季度偿付能力报告

图源:日本财险2025年第四季度偿付能力报告

图源:三星财险2025年第四季度偿付能力报告
薪酬与业绩匹配度:高匹配度为主流,匹配度与治理水平强绑定
薪酬与业绩匹配度是激励机制有效性的核心指标,八家公司以高匹配度为主流,仅部分企业存在匹配度偏低问题。日本财险(中国)、三星财险、阳光财险、阳光农业为高匹配度型,激励机制成熟且与核心业绩指标深度绑定,形成良性循环;渤海财险、都邦财险为匹配度待提升型,存在激励体系短板或阶段性未落地问题;中银保险、亚太财险为匹配度低 / 较低型,中银保险因分支机构内控短板导致结构性问题,亚太财险因股东风险导致激励与业绩严重脱节。
治理评价:与高管治理各维度高度联动,决定经营发展质量
八家公司治理评价是高管稳定性、专业背景、薪酬匹配度的综合体现,形成清晰梯度:日本财险(中国)、三星财险、阳光财险为治理规范 / 先进型,各项指标表现优异,成为行业标杆;阳光农业为治理独特适配型,治理体系与农险经营定位高度契合;渤海财险、都邦财险、中银保险为治理待改善 / 优化型,存在阶段性或结构性问题,有明确改善方向;亚太财险为治理承压型,股东风险导致治理失效,成为行业负面案例。
高管治理的核心启示
财险行业高管治理呈现三大核心逻辑:股东治理是高管治理的基础,股东治理规范则高管治理优异;专业背景与经营定位的适配性是高管履职核心,复合背景适配行业特色化、数字化发展趋势;薪酬与业绩高匹配度是激励机制核心,成熟的激励体系是高管稳定、经营动力充足的关键。高管治理需与股东治理、经营定位深度绑定,打造复合专业团队,建立精准的业绩绑定激励体系。
三、八家财产险公司差异化发展建议
基于前文五大核心维度的对比分析,结合各公司的股权背景、核心定位、经营现状与发展短板,为八家财产险公司分别提出针对性发展建议,助力企业精准破局、实现高质量发展:
(一)渤海财险:夯实区域优势,补齐资本与结构短板
1.资本补充双向发力:
依托国有股东背景,积极争取持续增资支持,同时探索引入战略投资者,优化股权结构的同时提升净资产规模,突破核心偿付能力充足率贴近监管核查线的制约,增强风险抵御缓冲空间。
2.业务结构深度优化:
降低车险业务依赖(当前占比 72.58%),聚焦天津本土市场需求,开发区域特色非车险产品(如地方中小企业财产险、区域性责任险),借助本土法人机构优势深耕地方产业链保险业务,提升非车险占比至 40% 以上。
3.风控与服务效率双提升:
延续风控整改成效,建立适配区域业务的精细化风控体系,重点管控车险赔付率;搭建本土化服务网络,优化理赔流程,提升服务响应速度,解决 “服务效率待提升” 的短板,强化区域客户粘性。
(二)都邦财险:强化国资赋能,激活全国化布局潜力
1.加速增资落地见效
推进国有股东拟增资计划,补充内源性资本不足的短板,提升综合偿付能力充足率的资本缓冲空间,支撑东北区域向全国拓展的业务布局需求。
2.优化业务区域与结构:
依托东北区域扎实基础,向周边省份梯度扩张,避免全国化盲目铺张;降低车险占比(当前 73.68%),重点发展与国有经济相关的非车险业务(如大型制造企业财险、政府项目责任险),同时控制高费用率(当前 38.48%),通过集约化渠道运营降低销售成本。
3.完善薪酬激励机制
建立与行业排名、盈利性、偿付能力等核心指标挂钩的薪酬体系,提升薪酬与业绩匹配度,强化高管团队与核心员工的经营动力,优化 “治理待优化” 的现状。
(三)日本财险(中国):深化特色优势,适度拓展规模边界
1.坚守风控核心壁垒
持续深化日系精细化风控体系,进一步优化赔付率管控(当前 41% 的行业领先水平),将风控优势延伸至更多非车险细分领域,巩固 “风控与服务特色鲜明” 的核心定位。
2.适度扩大业务规模
在保持特色化经营的基础上,依托外资背景拓展跨境保险业务(如中日企业跨境贸易责任险),同时探索与国内中小企业合作,在不牺牲风控标准的前提下,逐步提升保费规模(当前 4.65亿元),突破规模偏小的局限。
3.强化服务本土化适配
在保持日系服务标准的基础上,针对中国市场客户需求优化服务流程,提升理赔时效与沟通效率,进一步放大 “客户体验佳” 的优势,增强在华市场竞争力。
(四)三星财险:巩固数字化优势,平衡增长与盈利
1.深化数字化全链路应用
依托三星与腾讯的股东协同优势,将数字化转型从获客端延伸至风控、理赔、投资全环节,通过数字化手段优化标的筛选与赔付管控,缓解高赔付率(当前 80.05%)对盈利的压力。
2.优化车主生态场景化布局
聚焦车主非车险业务(当前非车险占比83.86%),深化与汽车产业链的合作,开发场景化专属产品(如新能源汽车延保责任险、车主综合保障计划),同时控制业务扩张节奏,避免赔付支出过快增长。
3.提升投资匹配性
优化数字化驱动的资产配置策略,降低投资收益波动性,增强资产与负债的久期匹配度,将投资收益率优势(当前4.02%)转化为稳定的利润补充,支撑承保端盈利改善。
(五)亚太财险:破解股东困境,重塑经营基本面
1.优先解决股东层面风险
积极推进股权质押冻结问题的司法与监管协调,引入优质战略投资者替换高风险股东,化解流动性危机,恢复股东层面的资本与资源支持能力,为经营改善奠定基础。
2.收缩战线聚焦核心区域
放弃全国性分散布局,聚焦优势区域(如华南、华东部分省份),收缩非核心区域业务,集中资源提升核心区域的业务质量与盈利能力,扭转保费下滑(同比- 4.51%)的态势。
3.重构业务与风控体系
大幅降低车险依赖(当前75.59%),清理低效高风险车险业务;建立全新的精细化风控体系,管控承保亏损(连续四年)的局面;同时优化高管团队稳定性,避免频繁调整导致经营策略断层。
(六)阳光财险:强化头部优势,实现规模与质量双升
1.深化集团协同效应
依托阳光控股集团资源,强化产险与寿险、资管业务的协同,交叉赋能拓展客户资源,支撑全国性头部布局的业务扩张,同时巩固综合偿付能力充足率的行业领先水平。
2.加速非车险结构优化
延续非车险高增长态势,进一步提升非车险占比(当前46.07%),重点发展健康险、工程险、科技企业责任险等高质量非车险业务,打造多元化业务结构,降低车险周期波动影响。
3.巩固投资盈利优势
保持“固收为主、权益适度” 的配置策略,依托集团专业投资团队,在控制风险的前提下增厚投资收益(当前综合投资收益率7.17%),强化投资对利润的支撑作用,实现承保微利与投资高收益的良性循环。
(七)阳光农业:深耕三农领域,强化专业与政策赋能
1.拓展农险业务边界
依托相互制独特优势与北大荒集团产业协同,在巩固传统农险的基础上,开发特色农业保险产品(如经济作物保险、养殖保险升级版),延伸至农业产业链保险(如农产品仓储物流险),提升农险保障深度与广度。
2.强化大灾风险应对能力
结合农险高赔付率特征(当前80.95%),进一步充实大灾风险准备金,加强与再保险公司合作,建立多层次风险分散机制,保障业务经营稳定性。
3.深化政策与技术赋能
积极争取国家农险政策支持,参与农业保险创新试点;引入卫星遥感、大数据等技术优化农险定损效率,下沉服务网络至乡镇一级,提升农户服务体验,巩固 “农险标杆”地位。
(八)中银保险:放大银行系优势,补齐内控与协同短板
1.深化银行渠道协同
依托中国银行全国性网络与客户资源,开发银保专属产品(如个人信贷保证保险、中小企业融资配套保险),实现银行业务与保险业务的深度融合,进一步扩大保费规模优势(当前64.74亿元)。
2.强化分支机构内控合规
针对 “分支机构内控合规存在明显短板” 的问题,建立全流程内控监督体系,加强对分支机构的风险管控与合规培训,确保银行系治理优势的全面落地。
3.优化薪酬与业绩匹配
调整总部与分支机构薪酬体系,将分支机构经营业绩与薪酬深度绑定,提升整体薪酬与业绩的匹配度,激发基层经营活力,同时保持投资端的优异表现(当前投资收益率5.63%),强化双轮驱动盈利模式。
四、行业分化特征与发展趋势总结
(一)20年行业分化核心特征
2005 年同期成立的八家财产险公司,历经二十年发展形成显著的行业分化,分化核心源于资本规模、股权性质、治理水平的先天差异,以及经营策略、风控能力、数字化转型的后天选择,具体呈现三大特征:
1.赛道分化:差异化定位决定发展格局
聚焦全国性赛道的企业中,依托集团协同或银行渠道的阳光财险、中银保险跻身头部,受股东问题制约的亚太财险发展滞后;聚焦区域性 / 专业化赛道的企业中,渤海财险、阳光农业精准深耕本土与农险领域,形成差异化优势;聚焦特色化标杆赛道的日本财险(中国)、三星财险,凭借风控与数字化打造行业特色,实现稳健发展。
2.能力分化:核心能力成为盈利与增长关键
风控能力突出的企业(日本财险(中国)、中银保险、阳光财险)实现承保与投资双盈利;数字化转型领先的企业(三星财险)成为业务高增长引擎;费用管控能力强的企业能有效对冲赔付压力,实现承保盈利;而风控薄弱、缺乏核心能力的企业(亚太财险、都邦财险)则陷入承保亏损、业务低迷的困境。
3.治理分化:股东与高管治理决定发展底线与上限
股东治理规范、资源赋能充足的企业(中银保险、阳光财险、日本财险(中国)),高管团队稳定、激励机制有效,经营发展稳健且具备增长潜力;股东存在风险、治理失效的企业(亚太财险),高管团队频繁调整、激励失效,成为发展最滞后的企业;处于转型期的企业(渤海财险、都邦财险),治理存在阶段性问题,需通过优化治理实现发展突破。
(二)财产险行业未来发展趋势
基于八家公司的对比分析,结合行业发展现状,财产险行业未来将呈现四大发展趋势,为行业企业发展提供方向指引:
1.差异化、特色化成为核心发展方向
车险行业增长天花板显现,全国性规模化竞争已非行业主流,聚焦专业领域(农险、责任险)、打造特色优势(风控、数字化、渠道协同)成为财产险公司突破发展瓶颈的关键,企业需基于自身股权背景、资源优势制定差异化发展策略,避免同质化竞争。
2.数字化转型成为降本增效、拉动增长的核心引擎
数字化转型不仅能推动业务场景化拓展(如三星财险的车主生态),还能实现运营效率提升与费用管控优化,成为行业降本增效的核心抓手。未来财产险公司需加大数字化投入,推动获客、理赔、运营、投资全流程数字化,打造数字化核心竞争力。
3.治理规范与优质股东赋能成为发展基础
股权穿透式监管成为行业常态,优质股东与规范的股东治理是企业获取资本、资源支持的基础,也是防范经营风险的底线;高管治理则需与股东治理、经营定位深度绑定,打造专业复合的高管团队,建立薪酬与业绩高度匹配的激励机制,提升治理效能。
4.承保与投资双轮驱动成为盈利核心模式
财产险行业已进入 “微利时代”,单一主业盈利难以支撑企业可持续发展,承保盈利为基础、投资收益为补充的双轮驱动模式成为行业主流。企业需通过优化业务结构、加强风控与费用管控实现承保盈利,同时在固收为主的配置基调下,适度布局权益资产,提升投资能力与净收益水平,实现承保与投资协同盈利。
五、行业发展建议
基于八家财产险公司的分化特征与行业发展趋势,为财产险行业企业及行业监管层面提出针对性发展建议,推动行业高质量发展:
(一)对财产险企业的建议
1.精准定位,打造差异化核心竞争力
企业需基于自身资本规模、股权背景、资源优势,明确差异化发展定位,聚焦细分赛道深耕细作:全国性企业需强化集团协同或渠道优势,实现规模与结构双优;区域性企业需扎根本土市场,服务地方经济与民生;专业型企业需聚焦农险、责任险等领域,打造专业化服务能力;特色化企业需依托风控、数字化等优势,形成行业标杆。
2.强化风控,筑牢经营稳健发展底线
将风控贯穿于承保、理赔、投资、运营全流程,建立健全全面风险管控体系:承保端严格筛选标的,优化风险定价;理赔端精准管控赔款,降低赔付率;投资端优化资产配置,提升风险匹配度;同时持续补充资本,提升偿付能力,保障企业经营稳健性。
3.加速数字化转型,实现降本增效与业务增长
加大数字化技术投入,推动业务全流程数字化转型:通过数字化渠道实现线上获客,降低销售费用;打造数字化理赔体系,提升理赔效率与客户体验;利用大数据、人工智能优化风控与投资决策,提升运营效率;结合自身业务特征打造场景化保险产品,挖掘新的业务增长空间。
4.优化公司治理,强化股东与高管治理协同
严把股东资质关,引入优质股东并发挥股东资源赋能作用,避免股东风险传导至企业经营;优化股权结构,使其与企业经营定位精准适配,提升决策效率;打造稳定、专业的高管团队,结合企业特色建立薪酬与业绩高度匹配的激励机制,强化分支机构内控合规管理,提升整体治理水平。
5.推动承保与投资双轮驱动,提升盈利能力
一方面优化业务结构,降低车险依赖度,大力发展非车险业务,通过精细化管控实现承保盈利;另一方面提升投资能力,在固收为主的配置基调下适度布局权益资产,加强费用管控与已实现收益管理,提升净投资收益率,实现承保与投资协同盈利,增强企业可持续发展能力。
(二)对行业监管层面的建议
1.持续强化股权穿透式监管,严把股东准入与退出关
严格审核保险公司股东资质,防范股权质押、冻结等股东风险,对存在经营问题、司法纠纷的股东采取限制措施;建立股东动态监管机制,实时监测股东资质与稳定性,对损害保险公司利益的违规股东坚决清退,筑牢行业治理底线。
2.引导行业差异化、特色化发展,避免同质化竞争
出台相关政策引导财产险公司聚焦细分赛道发展,对深耕农险、责任险、绿色保险等领域的企业给予政策支持(如税收优惠、试点权限);鼓励保险公司结合自身优势打造特色化产品与服务,推动行业形成多元、差异化的发展格局,提升行业整体服务能力。
3.推动行业数字化转型与技术创新,提升行业整体效率
搭建行业数字化平台,实现数据共享与资源整合,降低中小保险公司数字化转型成本;鼓励保险科技研发与应用,推动大数据、人工智能、区块链等技术在财险行业的落地,建立行业统一的数字化标准与规范,提升行业风控、理赔、运营等环节的数字化水平,实现行业整体降本增效。
4.完善行业监管指标体系,强化经营稳健性监管
持续优化偿付能力、风险综合评级等监管指标体系,根据行业发展趋势动态调整指标口径,更全面、客观衡量保险公司经营稳健性;对偿付能力贴近监管红线、风险综合评级偏低的企业采取监管提示、限期整改等措施,督促企业补充资本、优化风控,保障行业整体稳健发展。
5.加强行业自律与交流,推动行业经验共享
发挥保险行业协会的桥梁作用,加强行业自律管理,规范企业经营行为;搭建行业交流平台,推动头部企业、特色化企业分享风控、数字化、治理等方面的优秀经验,组织行业培训与研讨,助力中小保险公司提升经营管理能力,实现行业协同发展、共同提升。
关键词阅读:同期声

- 银行股迎来“黄金买点”?摩根大通预计下半年潜在涨幅高达15%,股息率4.3%成“香饽饽”
- 华润电力光伏组件开标均价提升,产业链涨价传导顺利景气度望修复
- 我国卫星互联网组网速度加快,发射间隔从早期1-2个月显著缩短至近期的3-5天
- 光伏胶膜部分企业上调报价,成本增加叠加供需改善涨价空间望打开
- 广东研究通过政府投资基金支持商业航天发展,助力商业航天快速发展
- 折叠屏手机正逐步从高端市场向主流消费群体渗透
- 创历史季度新高!二季度全球DRAM市场规模环比增长20%
- 重磅!上海加速推进AI+机器人应用,全国人形机器人运动会盛大开幕,机器人板块持续爆发!
- 重磅利好!个人养老金新增三大领取条件,开启多元化养老新时代,银行理财产品收益喜人!
- 重磅突破!我国卫星互联网组网速度创新高,广东打造太空旅游等多领域应用场景,商业航天迎来黄金发展期!
